Международные кредитные линии



Международные кредитные линии

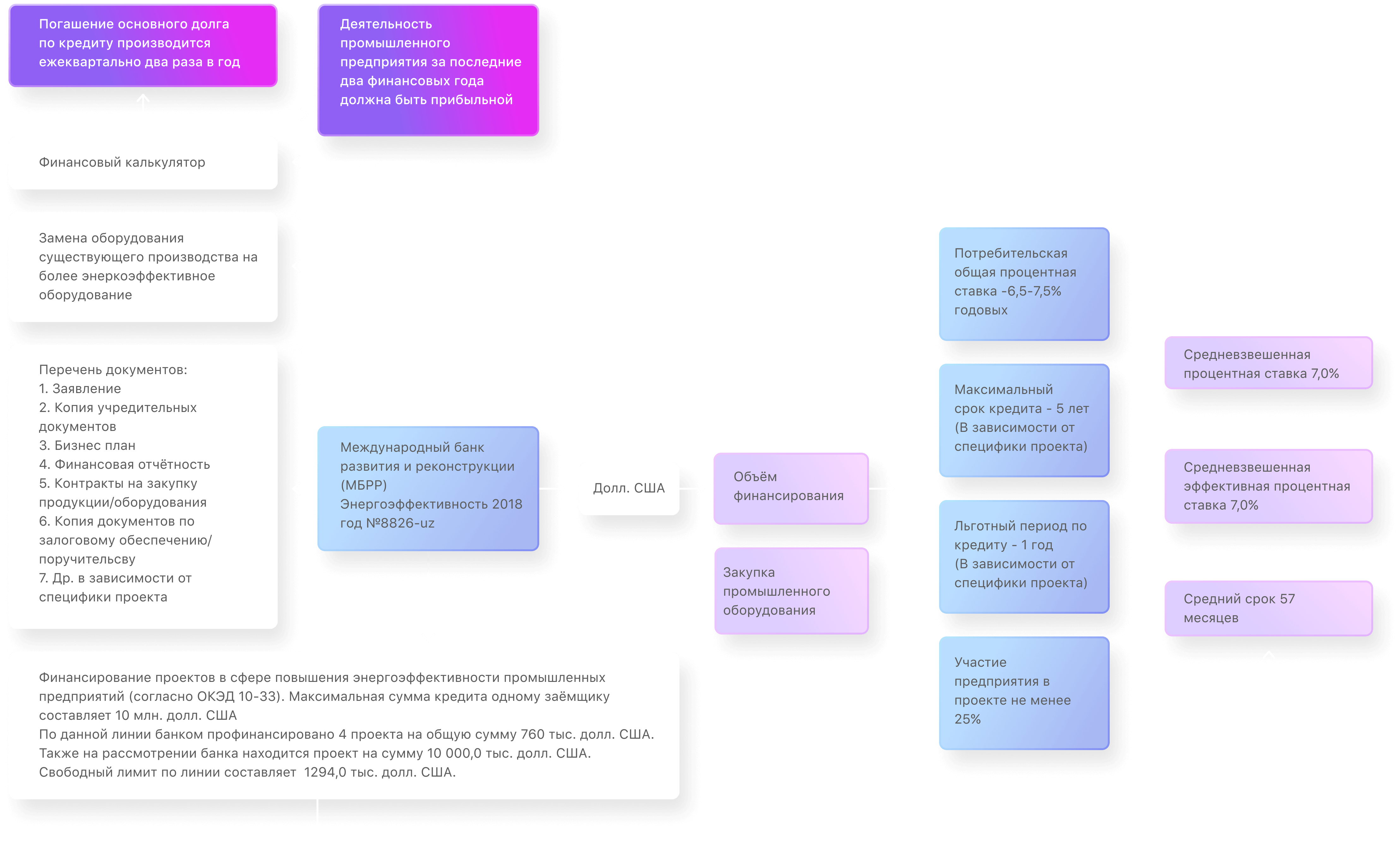
Кредитная линия Мирового Банка Развития и Реконструкции  
Сумма кредита до 10 млн. долларов США
Срок кредита до 7 лет
Ставка по кредиту от 5,5% - 6,0% годовых
Цель кредита замена старого оборудования на более энергоэффективное оборудование   
Статус Линия активна

Кредитная линия Исламской Корпорации по развитию Частного Сектора
Сумма финансирования до 5 млн. долларов США
Срок финансирования до 3 лет
Ставка по финансированию от 9% годовых
Цель финансирования Покупка импортного оборудования
Статус Линия активна

Кредитная линия Международной Исламской Корпорации Торгового Финансирования
Сумма финансирования до 10 млн. долларов США
Срок финансирования до 1 года
Ставка по финансированию от 9% годовых
Цель финансирования Покупка импортного оборудования, спецтехники и импортного сырья (оборотный капитал)
Статус Линия активна


Схема предоставления кредитов по иностранным кредитным линиям

Схема предоставления кредитов по иностранным кредитным линиям
×

Инструкция по звуковому сопровождению сайта

Уважаемые пользователи! На сайте имеется звуковое сопровождение. Для работы с этой функцией необходимо сначала включить режим звукового сопровождения, затем выделить необходимый текст и нажать на появившийся этот значок.
* Звуковое сопровождение не поддерживается на OC Windows  Vista и ниже.