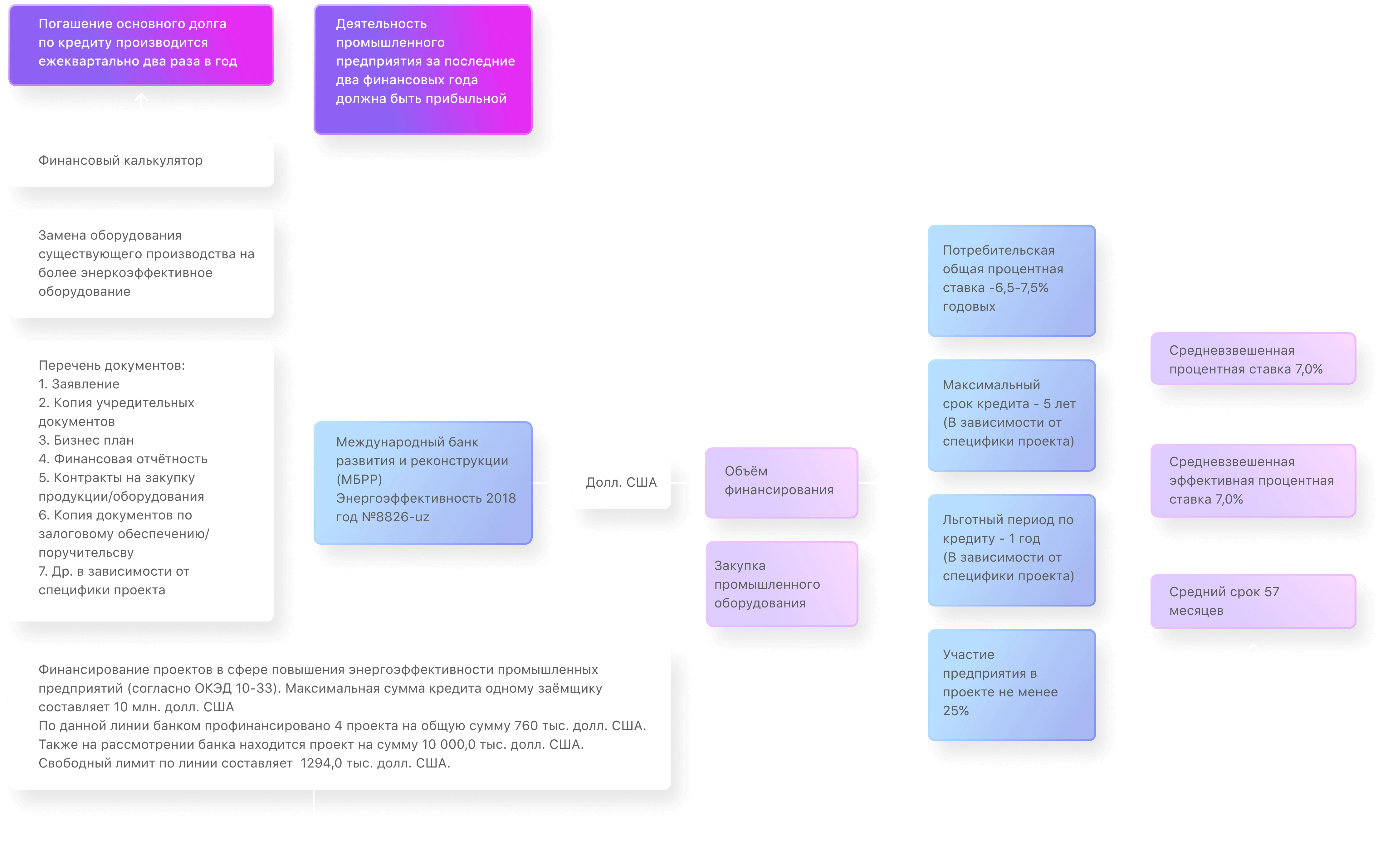
| Credit Line of International Bank for the Development and Reconstruction | |
|---|---|
| Cost of the credit | up to 10 mln. USD |
| Term of the credit | up to 5 years |
| Credit rate | from 6,5% - 7,5% per annum |
| Aim of the credit | change of overage equipment to more effective one |
| Status | the line is active |
| Credit Line of Islamic Corporation for the Development of the Private Sector | |
|---|---|
| Cost of the credit | up to 2 mln. USD |
| Term of the credit | up to 4,5 years |
| Credit rate | from 12% per annum |
| Aim of the credit | purchase of import equipment |
| Status | the line is disposed |
| Incofin CVSO CVBA-SO (Belgium) credit line | |
|---|---|
| Cost of the credit | up to 1,5 mln. EURO |
| Term of the credit | up to 2 years |
| Credit rate | from 12% per annum |
| Aim of the credit | purchase of import equipment |
| Status | the line is disposed |
| Incofin Inclusive Finance Fund SA (Luxembourg) credit line | |
|---|---|
| Cost of the credit | up to 1,5 mln. EURO |
| Term of the credit | up to 2 years |
| Credit rate | from 12% per annum |
| Aim of the credit | purchase of import equipment |
| Status | the line is disposed |
|
VDK Bank NV (Belgium) credit line |
|
|---|---|
| Cost of the credit | up to 1 mln. USD |
| Term of the credit | up to 2 years |
| Credit rate | from 12% per annum |
| Aim of the credit | purchase of import equipment |
| Status | the line is disposed |
| agRIF Cooperatief U.A. (Netherlands) credit line | |
|---|---|
| Cost of the credit | up to 4,5 mln. USD |
| Term of the credit | up to 2 years |
| Credit rate | from 12% per annum |
| Aim of the credit | purchase of import equipment |
| Status | the line is disposed |



